FAQ - CCPR
The Frequently Asked Questions on this page relate to the Clinical Competency Portfolio Review.
Find out more about the IOCA, how to arrange an IOCA and Frequently Asked Questions relating to the IOCA.
1. What is the CCPR?
The Clinical Competency Portfolio Review (CCPR) is the new major clinical assessment for Fellowship that will replace the Clinical Competency Assessment – Modified Portfolio Review (CCA–MPR) from September 2026.
The CCPR evaluates whether candidates meet the end-of-Stage 3 standard through a holistic review of workplace-based assessment evidence and narrative feedback across all CanMEDS roles and relevant Fellowship competencies.
2. How does the CCPR align with the Fellowship Program redesign being considered by the Fellowship Taskforce?
The Fellowship Taskforce is aware of the Progression Competence Panel (PCP) refinements to the CCPR. Clinical assessments will continue to be a critical component of both the current and future Fellowship framework.
During this period, the Education Committee will continue to oversee ongoing quality improvement of the current assessment framework, including implementation of the CCPR. Any selected changes are kept limited in scope to avoid disruption before the new program is introduced.
The Taskforce is working in parallel on a future program, recognising that large-scale reform takes time and careful planning to avoid unintended consequences for trainees.
3. Why is the CCPR being introduced?
The CCPR aligns assessment with contemporary competency-based medical education (CBME) principles and programmatic assessment. It emphasises:
- longitudinal evidence of performance
- authentic workplace-based assessments
- progression based on holistic judgement rather than isolated data points.
4. What are the key changes to CCPR eligibility requirements?
Eligibility requirements have been revised to place greater emphasis on Stage 3 evidence.
Key updates include:
- Stage 2 IOCA no longer required.
- candidates must complete a minimum of 12 months full-time equivalent (FTE) Stage 3 training.
- two Stage 3 OCAs required and one Stage 3 IOCA required.
5. What are the eligibility requirements for CCPR?
To be eligible, trainees and Partially Comparable SIMGs must have completed:
- minimum 12 months FTE Stage 3 training
- minimum two Stage 3 end-of-rotation ITAs
- minimum two Stage 3 OCAs
- minimum one Stage 3 IOCA.
All completed Stage 3 ITAs, OCAs and IOCAs recorded in the training portfolio will be included in the review.
6. When do the revised eligibility requirements apply?
- September 2026 CCPR round: transition arrangements apply (see below).
- From April 2027 onwards: all candidates must meet the full revised eligibility requirements.
7. What transition arrangements apply for the September 2026 CCPR?
To support implementation, candidates applying in September 2026 will require only one Stage 3 OCA instead of two.
All other requirements remain unchanged, including:
- minimum 12 months Stage 3 training
- end of rotation Stage 3 ITAs
- Stage 3 IOCA requirement.
8. What special arrangements apply for candidates who are unsuccessful in the April 2026 CCA-MPR?
Candidates who are unsuccessful in the April 2026 CCA–MPR and intend to apply for the September 2026 CCPR:
- will be exempt from completing an IOCA for this CCPR round
- must complete an additional Stage 3 OCA (total of two OCAs) linked to the new 6-month FTE rotation submitted.
These arrangements are designed to support transition while maintaining assessment integrity.
9. How will CCPR decisions be made?
Decisions will be based on expert judgement through a holistic review of portfolio evidence, including:
- Stage 3 ITAs, OCAs, and IOCAs
- narrative feedback
- trajectory of improvement
- consistency of performance
- sufficiency and quality of evidence.
The CCPR does not rely solely on individual assessment results; instead, it considers patterns of performance over time.
10. What is meant by a “programmatic assessment” approach?
Programmatic assessment involves combining multiple low-stakes workplace-based assessments collected over time to make a high-stakes progression decision.
Rather than focusing on a single assessment event, the CCPR evaluates:
- performance trends
- professional development trajectory
- integrated competency across CanMEDS roles.
11. Will all my Stage 3 assessments be reviewed?
Yes. All completed and recorded Stage 3 ITAs, OCAs and IOCAs within the portfolio will be reviewed as part of the CCPR process.
12. What is the purpose of incorporating IOCAs into the portfolio review process?
IOCAs serve as an additional data point alongside other assessments to ensure a comprehensive, holistic evaluation of competencies. By providing independent assessments, IOCAs offer candidates constructive feedback on their skills in a clinical setting without potential bias from their usual supervisors. This helps trainees refine their clinical practice and build competence in essential skills for psychiatry.
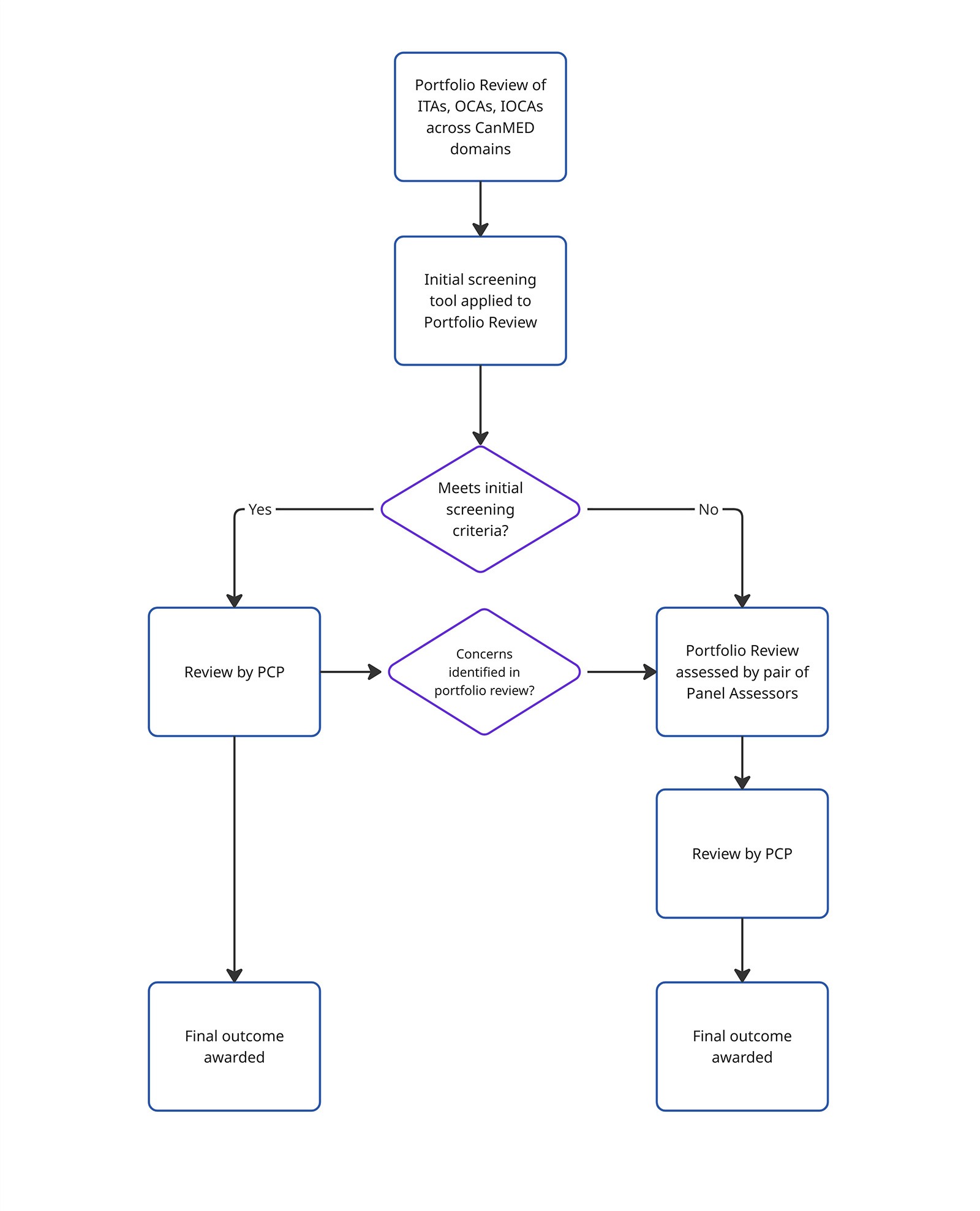
13. What is the portfolio review process and how is the initial screening tool applied?
The full process can be found in the CCPR Assessment Criteria guidelines [PDF; 103KB]. Below is a diagram outlining this process at a high level.

14. Will there be any changes to assessment requirements for the substantially comparable SIMGs?
No, these changes are only applicable for the partially comparable SIMGs.
15. When can candidates choose to schedule their IOCA during their Stage 3 rotations?
Candidates are permitted to conduct an IOCA at any point during their Stage 3 training. The IOCA can replace the mandatory OCA for that rotation. Trainees are required to inform their principal supervisor at the beginning of the rotation if they are intending to conduct their IOCA during that rotation.
16. Who will make the decision about the outcome of the CCPR?
The Progression Competence Panel (PCP) will comprise representatives from the relevant committees and independent Fellows. The PCP will be responsible for making progression decisions based on the CCPR using the assessment criteria. The Panel will consider assessment elements of the CCPR covering assessments over a period of time from multiple sources in a holistic manner.
17. How is CCPR designed to provide a fair and consistent process for demonstrating the required standard through evidence gathered in the broader workplace setting?
The CCPR is designed to provide a clear, fair, and consistent process for determining whether trainees have demonstrated the required standard over time through multiple sources of evidence gathered across routine training and clinical practice. Within this process, Supervisors and Directors of Training play an important role by providing structured feedback, supporting the development of clinical skills, helping trainees interpret their progress, and offering guidance about readiness to proceed when the available evidence demonstrates sufficient capability for PCP review.